54条!22个省市!2023年11月全国储能政策汇总

据统计,2023年11月份国家及地方共发布储能相关政策54条!其中国家出台政策6条,地方出台政策48条。根据储能政策的具体指向,地方政策中,储能补贴政策7条、储能规划布局的政策4条、新能源配储政策6条、储能参与电力市场化相关政策9条、充换电及新能源汽车相关政策10条、其他相关政策12条。
国家层面发布储能相关政策6项
11月16日,国家能源局综合司发布《关于加强发电侧电网侧电化学储能电站安全运行风险监测的通知》。《通知》明确提出9条措施强化发电侧、电网侧电化学储能电站安全运行风险监测及预警,保障电力系统安全稳定运行。
此次《通知》一个很大的亮点是,要求各电力企业应于2024年12月31日前完成本企业监测能力建设,2025年以后新建及存量电化学储能电站应全部纳入监测范围。
《通知》要求,增强运行风险监测及分析预警能力。电力企业应对本企业投资、运维的电化学储能电站电池组、电池管理系统(BMS)、能量管理系统(EMS)、储能变流器(PCS)、消防系统、网络安全、运行环境以及其他重要电气设备运行安全状态实施监测和管理,定期分析安全运行情况,强化运行风险预警与应急处置,对存在安全隐患的设备及系统,应能够及时预警并采取有效措施消除隐患。
对于企业的责任和行业协会的作用,此次《通知》明确,电力企业应将电化学储能安全纳入企业生产安全管理范畴,加快推进监测数据与本企业其他生产管理系统贯通;中国电力企业联合会应充分发挥职能作用,将电力行业电化学储能电站安全运行风险纳入监测范畴,会同重点电力企业建立长效机制。
11月22日,西北能监局发布《西北区域电力并网运行管理实施细则》、《西北区域电力辅助服务管理实施细则》。其中对独立储能可参与的7种补偿做出明确。
辅助服务管理细则中明确,储能可参与一次调频服务补偿、自动有功控制(AGC)服务补偿、转动惯量补偿、有偿无功服务补偿、自动电压控制(AVC)补偿、黑启动服务补偿、稳控装置切负荷补偿。
其中,在转动惯量补偿时,具备惯量响应功能的电力电子化并网类主体参与,例如构网型电化学储能、飞轮储能等。并且,在征求意见稿中,一次调频补偿价格为15元/kWh,正式稿增加五元。
新型储能进行稳控装置切负荷补偿时,按每次补偿4分/万千瓦,对于纳入跨区超特高压直流或跨省及重要通道安全稳定控制系统切负荷范围、且非直流配套电源的抽蓄电站(抽水负荷)、新型储能等,若有新增安控装置,则按照新投运的安全自动装置套数,一次性给300分/套的补偿。若在原有安控装置进行改造,则按照改造的套数,一次性给予30分/套的补偿。
文件还提到,若各省(区,独立控制区)的并网运行管理考核总费用小于辅助服务补偿总费用,调试运行期的发电机组和独立新型储能、以及退出商业运营但仍然可以发电上网的发电机组(不含煤电应急备用电源)和独立新型储能的辅助服务费用分摊标准原则上应当高于商业运营机组分摊标准,暂按调试运行期或退出商业运营后月度上网电量的1.2倍参与发电侧分摊,但不超过当月调试期电费收入的10%。

地方层面发布储能相关政策48条
地方层面,山东、浙江、四川、广东、河南、江苏、贵州、湖北、江西、内蒙古、北京、福建、甘肃、海南、黑龙江、湖南、吉林、山西、天津、西藏、新疆、重庆22个省市发布储能相关政策48条。
在储能补贴方面
北京提出组织实施新型储能产业“筑基工程”,聚焦产业链卡点环节开展揭榜攻关,解决行业关键核心技术“卡脖子”难题,按不超过攻关投资30%的比例,给予最高3000万元补助资金。
福建漳州开发区为鼓励储能企业做大营收,对于实现储能装备年销售额达到10亿元以上的企业,按照实际销售额的0.12%比例给予销售额奖励,单家企业每年奖励金额累计最高不超过500万元。
江苏溧阳对于实际投运的分布式储能项目,按照实际放电量给予储能运营主体0.8元/千瓦时补助,补贴2年放电量,每年最高不超过100万元。
在储能规划方面
内蒙古力争“十四五”后三年每年完成新增新型储能并网300万千瓦。
浙江湖州提出至2027年,储能行业实现产值1500亿元左右,制定各级储能相关标准20项以上,储能装机容量达4.8GW以上,力争2025年锂离子电池产能达50GWh、2027年达100GWh。
江苏盐城要求到2025年,全市独立共享新型储能项目并网装机规模不低于161万千瓦,其中,2024年6月底前并网装机规模不低于80万千瓦。到2027年,全市独立共享新型储能并网装机规模不低于181万千瓦。
在新能源配储方面
贵州提出建立“新能源+储能”机制,对集中式风电、光伏发电项目暂按不低于装机容量10%的比例(时长2小时)配置储能电站。配置储能电站可由企业自建、共建或租赁。
吉林自2023年起新增新能源项目,原则上按15%装机规模配置储能,充电时长2小时以上;鼓励采用集中共享方式;市场化并网新能源项目,配建新型储能的容量比例和时长适度加大。
河南济源积极发展各类储能设施,在新能源建设的基础上,探索发展各类型储能设施,发展“新能源+储能”,新建新能源发电项目应按照不低于“30%装机容量、2小时”规模配置储能设备,提高新能源消纳存储能力。
在电价与市场交易方面
四川发文表示电力调度机构结合系统调峰需要调用,下达调度计划(含调度指令)要求含配建储能的新能源和独立新型储能电站进入充电状态时,对其充电电量进行补偿,具体补偿标准为300(元/兆瓦时)。
天津提出独立储能在合同时段以外对电网送电电量、合同时段超发电量以及交易结算电量与合同电量的偏差电量,按照天津地区燃煤基准电价上浮20%结算,合同时段少发电量按照交易合同价格的2%向电力用户支付偏差补偿费用。
山东要求发电机组和独立储能按电力市场规则规定参与电能量市场交易,独立新型储能自首台机组或逆变器并网发电之日起纳入电力并网运行和辅助服务管理。
充换电新能源基础设施方面
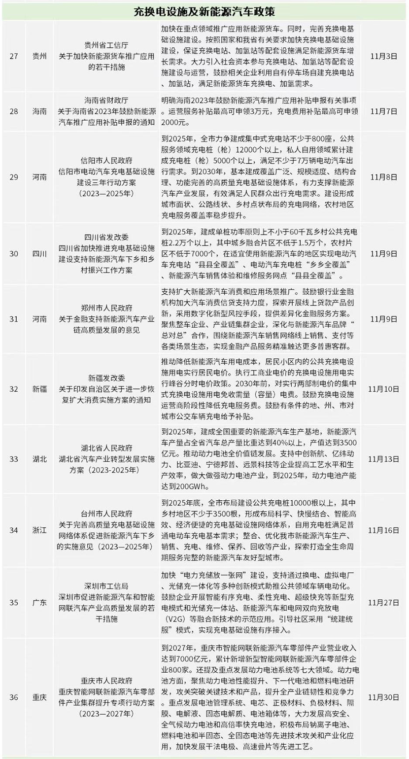
海南明确海南2023年鼓励新能源汽车推广应用补贴申报有关事项。运营服务补贴最高可申领3万元,充电费用补贴最高可申领2000元。
河南信阳提出到2025年,全市力争建成集中式充电站不少于800座,公共服务领域充电桩(枪)12000个以上,私人自用领域累计建成充电桩(枪)5000个以上,满足不少于7万辆电动汽车出行需求。
四川要求到2025年,建成单桩功率原则上不小于60千瓦乡村公共充电桩2.2万个以上,其中城乡融合片区不低于1.5万个,农村片区不低于7000个。




来源:国际能源网 储能头条

